2023-01-20 09:47:42
来源: 金华交通
春节期间
金华市内哪些停车位免费开放
公交大巴是否停运
末班车时间有无提前
……
来看小编整理的这些信息
免费停车位
为有效缓解春节期间停车压力,保障节假日期间市民交通出行便利,营造喜乐祥和的新春氛围,我市婺城区、金东区、金华开发区辖区范围内全部路段公共停车泊位,在春节假期向广大群众免费开放。具体详情如下:

婺城

金东

金华开发区

市城投集团管辖停车场

温馨提示:望广大车主,在停车泊位免费开放期间有序规范停车,共同营造一个文明有序的出行环境,度过一个平安祥和欢乐的新春佳节。

春节期间公交客运营运时间
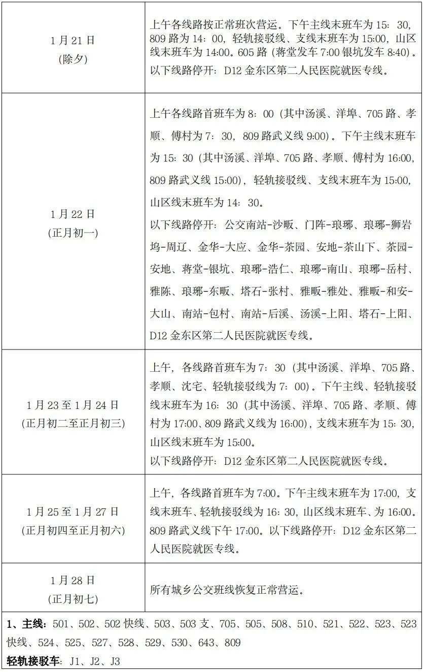
2023年春节期间,金华公交集团对公交线路的营运时间和IC卡网点的营业时间进行了以下调整
1
城市公交

2
城乡公交


3
公交IC卡网点营业时间

春节期间汽车西站开行计划
1月16日,市交投集团通济公司汽车西站发布了春节假期期间该站的班车开行计划。
根据计划,除夕至正月初三,市交投集团通济公司汽车西站大部分班车停开,正月初四起全部班车开行恢复正常。

除夕当天开行的主要班车为:发往浦江的班车末班车为14:30;发往磐安的共一班,时间为8:45;发往萧山机场的共4班,其中末班车为10:20;发往永康南线的末班车为14:00;发往永康北线的仅一班车,时间为13:00;发往宁波共两班,其中末班车为13:00;发往天台的一班车,时间为8:00;发往千岛湖的一班车,时间为7:50;发往新安江的两班车,末班车时间为10:50。
正月初一,市交投集团通济公司汽车西站仅开行萧山机场、浦江、永康、杜桥的班车。其中开往萧山机场的班车共5班,首班车8:00、末班车14:00。
正月初二,市交投集团通济公司汽车西站开行萧山机场、浦江、永康、杜桥、普陀的班车。其中开往普陀的仅一班班车,时间为14:20。
正月初三在前一天的基础上,增开了磐安的班车,开行时间8:45;增开兰溪横溪的班车2班,其中末班车为15:30。
更多资讯请关注金彩云
凡注有"金华新闻网"或电头为"金华新闻网"的稿件,均为金华新闻网独家版权所有,未经许可不得转载或镜像;授权转载必须注明来源为"金华新闻网",并保留"金华新闻网"的电头。