2020-07-01 14:51:46
来源: 金华日报
金华新闻客户端3月24日消息 记者 章馨予
记者刚刚从市农业农村局获悉,浙江省乡村振兴领导小组办公室于近日发布2019年度浙江省善治示范村认定名单,我市278个村上榜,占全省总数的14%,总量位居全省第二,超额完成省乡村振兴考核任务。

按照中央和省委扫黑除恶专项斗争的部署要求,我市结合“村干部整治立规创优年”行动,全面加强农村基层党建,明确尚未“摘帽”的后进村、涉黑涉恶村以及党员参教信教、村干部重大违纪违法情况的村,在浙江省善治示范村创建中不予推荐。在此基础上,围绕年集体经济总收入达15万元且经营性收入达8万元以上(其中26个加快发展县的村集体经济经营性收入达5万元以上)、县(市、区)命名的平安村和文明村、市级以上民主法治村三个前置条件,全面调查摸底,建立文明村、民主法治村数据库,为确定创建对象提供有效依据。

为全面提升乡村治理体系和治理能力现代化,近年来,我市坚持以浙江省善治示范村创建为抓手,大力推进自治、法治、德治“三治”相结合的乡村治理体系建设。
紧抓党建龙头,夯实基层基础。我市部署开展“村干部整治立规创优年”行动,全面推行村党组织书记县级备案管理制度。市县联动成立治村导师联盟,从省“千名好支书”和市县优秀村党组织书记中,择优选聘25名市级治村导师和266名县级治村导师,加大农村党组织书记队伍的传帮带力度。同时,实施“基层书记千人计划库”,全市集中推荐12337名后备人才,不断充实后备人选。作为补齐基层基础短板的重要内容,排摸确定183个后进村纳入专项整治,不达目的,决不收兵。

狠抓民主法治,深化基层建设。“七五”普法以来,我市坚持把普法工作与基层治理相结合,切实把“民主法治村(社区)”创建作为加强基层民主法治建设的重要内容和有力抓手,通过健全机制、落实责任,分类指导、扩面提质,进一步深化基层法治建设。目前,全市共有“全国民主法治示范村”14家、省级“民主法治村(社区)”207家、市级民主法治村(社区)1076家。
推进乡风文明,选树先进典型。依托文化礼堂、道德讲堂、乡村学校少年宫等平台,全市上下积极开展乡风文明培育行动,通过推行乡风评议、乡风文明指数测评等有效做法,推进新时代文明实践中心建设试点,推广公共数字智慧文化云平台应用,推进移风易俗,实施“八婺好家风”建设八大工程,树立弘扬了一批文明示范强、乡土气息浓、接受程度高的乡村道德规范和道德典型。

助力“消薄”摘帽,壮大集体经济。通过扎实举措内外发力抓“消薄”,我市一方面开展行政村规模调整,激发内部发展活力,推动新村“二次腾飞”,一方面择优遴选千个部门单位、千家国企民企与集体经济薄弱村结对,深化“2+1”结对帮扶,探索“消薄十法”,做优外部发展环境。截至去年11月底,全市2862个行政村全部实现集体经济收入达10万元以上且经营性收入达5万元以上。
深化“后陈经验”,优化乡村治理。为持续深入推进“后陈经验”规范化、标准化建设,我市不断完善村民自治机制,全面建立农村小微权力规范运行体系,聚焦社会痛点堵点、突出问题导向,健全农村社会矛盾纠纷多元化解机制,切实将矛盾化解在基层。同时,切实发挥农民主体作用,形成多方参与协同推进的乡村治理工作合力,实现共治共建共享。
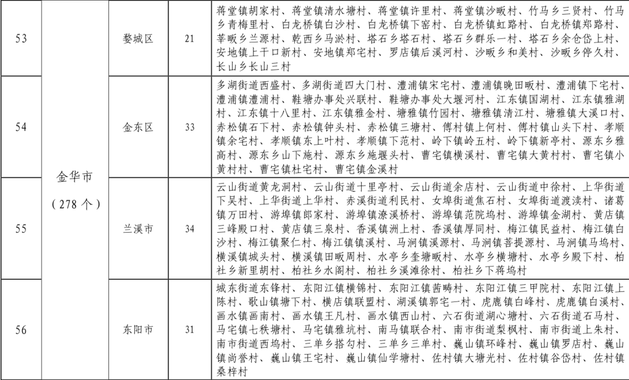
附278个2019年度“浙江省善治示范村”名单:



更多资讯请关注金彩云
凡注有"金华新闻网"或电头为"金华新闻网"的稿件,均为金华新闻网独家版权所有,未经许可不得转载或镜像;授权转载必须注明来源为"金华新闻网",并保留"金华新闻网"的电头。