2021-02-03 09:13:43
来源: 金华日报
金华新闻客户端2月2日消息 金华日报记者 杜晓萍
征程万里风正劲,重任千钧再奋蹄。东阳市政协十四届五次会议圆满完成各项议程,于今天上午胜利闭幕。本次会议应到委员290名,实到255名,符合规定人数。
东阳市政协主席斯建民,东阳市委常委、统战部部长、政协党组副书记赵耀亮,副主席华伟跃、金德良、张望峰、赵晓珍、楼红霞、冯涧,秘书长沈银福在主席台前排就座。
东阳市领导傅显明、楼琅坚、朱志杰、胡勇春应邀出席会议,并在主席台前排就座。闭幕会由金德良主持。
会议审议通过了东阳市政协十四届五次会议提案审查情况。截至提案统计时间,共收到以提案形式提出的意见建议254件。经东阳市政协提案委员会审查,立案244件,涉及经济建设、城建环保、科教文卫体、综合治理和政务服务等方面,紧扣中心、着眼发展,关注民生、反映民意。
会议审议通过了东阳市政协十四届五次会议决议。会议认为,过去一年,政协第十四届东阳市委员会认真落实中央及省委、金华市委、东阳市委政协工作会议精神,全力服务东阳经济社会发展,主动担当作为,倾心履职尽责,做到政治建设有力、建言资政有用、助推发展有效,圆满完成十四届四次会议确定的各项任务,展现了新时代人民政协新样子,实现了人民政协事业新发展,为“十三五”圆满收官作出了积极贡献。
会议指出,人民政协是大团结大联合的组织,凝聚共识、汇聚力量是为政之需,更是政协工作之要。面对当前复杂多变的宏观形势,面对争创社会主义现代化先行市征程上的机遇和挑战,面对人民“歌画东阳”美好生活的殷切期盼,面对新时代人民政协的新使命新任务,东阳市政协必须坚决贯彻落实东阳市委提出的“合心合力、同向同行”的政治要求,充分发挥优势,积极履行职能,扎实做好凝聚共识、汇聚力量的工作,推动各方人士聚拢一条心、拧成一股绳、同追一个梦。
政协是团结的象征、民主的舞台,政协工作开展得怎么样,不仅要看提了多少有品质的意见建议,还要看为党的事业团结了多少朋友。政协委员是社会各界的优秀代表,既是重点团结的对象,也要做团结的种子,保持和界别群众的密切联系,善于知心、勤于代言、乐于帮困,并用良好的道德操守、人格魅力、模范行为去团结人、影响人、带动人,营造万众一心、共襄伟业的生动局面。
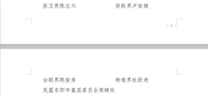
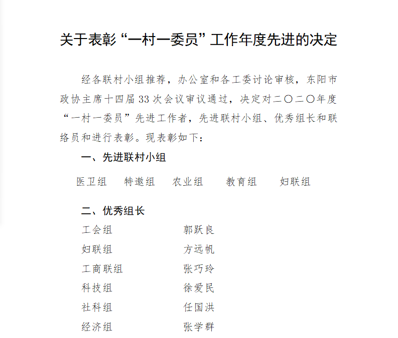
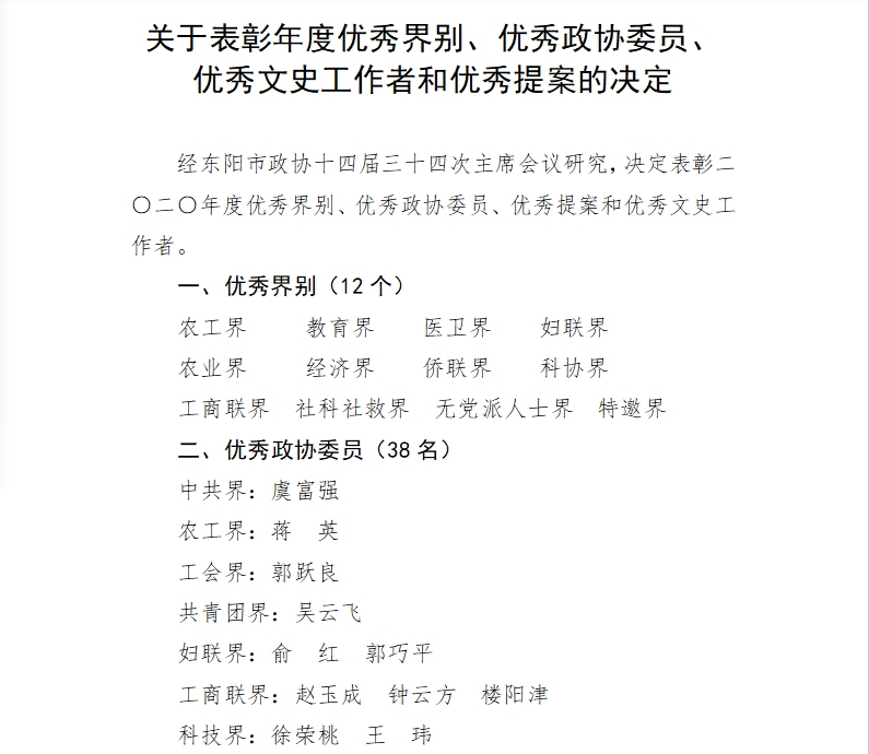
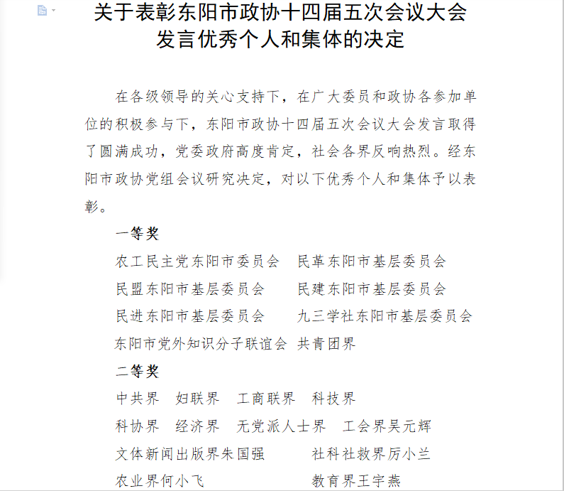
会议还通报了2020年度优秀界别、优秀政协委员、优秀提案、优秀文史工作者,“一村一委员”先进工作者、先进联村小组、优秀组长、优秀联络员,以及大会发言优秀个人和集体。


更多资讯请关注金彩云
凡注有"金华新闻网"或电头为"金华新闻网"的稿件,均为金华新闻网独家版权所有,未经许可不得转载或镜像;授权转载必须注明来源为"金华新闻网",并保留"金华新闻网"的电头。