首页 >  地方  >  东阳   正文

东阳老师“特殊”的期末考,看看你能答几分

2021-02-04 16:03:11

来源: 金华日报

作者: 杜晓萍

金华新闻客户端2月4日消息 金华日报记者 卢师慧/文 通讯员 李丹芬/摄


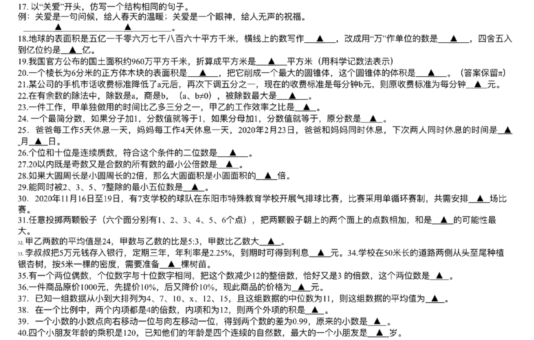
  “古文中的长安城是现在的哪座城市”“请想出一条学校阅览室标语”“将下列成语补充完整”……日前,这些问题,出现在东阳市特殊教育学校首届青年教师理论基本功考试的考卷上。

  这是一场与众不同的考试。考生是该校的31名年轻教师,出卷人和监考人都是该校校长王荣仁。

  据悉,为了出这张试卷,王荣仁早在一周以前就开始准备。初步拟好题后,王荣仁多次“自考”,如果发现更好更适合的题目,他就会进行更换。

  “整张试卷分为语文和数学两部分,各占50分,题目类型涵盖历史、古诗、常识、基本算数等。”王荣仁说,从最后的成绩来看,他觉得学校年轻教师在自身知识储备上仍需继续努力。“虽然从事特殊教育工作,但是普通教育的知识我们也不能忘记。”

  这也是该校不断加强教师队伍建设,提升教师综合素质的一个体现。王荣仁认为,教师是学校发展的重要主体,只有教师自身水平高了,才能促进学生更好发展,教师在提升专业知识的同时,也要加强自身基本功的训练。该校计划以后将常态化开展教师理论知识考试。


看看你能考几分
2021/2/4



更多资讯请关注金彩云


版权和免责申明

凡注有"金华新闻网"或电头为"金华新闻网"的稿件,均为金华新闻网独家版权所有,未经许可不得转载或镜像;授权转载必须注明来源为"金华新闻网",并保留"金华新闻网"的电头。