2022-04-30 09:00:14
来源: 金华文化
气温回暖
春光正好
“五一”假期即将开启
此时心情是否有点小雀跃?

金华市民看过来!
“五一”假期
金华有哪些旅游景区、公共文化场馆已经开放?
来看看具体情况


(截至发稿前)
开放景区
双龙风景旅游区、婺州古城景区、金华动物园、喻斯生态旅游景区、西吴花卉市场景区
关闭景区
金华农耕文化园、金华南杉温泉旅游度假村(停业)
开放景区
锦林佛手文化园、金华之光景区、大佛寺景区、琐园国际研学村、浙中桃花源生态旅游区、艾青故里、渔歌小镇·花之港、金华花卉生态示范园、积道山景区、孝顺古镇景区、白色森林·生日小镇、金华汽车城景区
关闭景区
横店埠景区、坡阳老街、山下头古村
开放景区
金华寺平古村、新能源汽车小镇、九峰牧场、九峰山风景区、金华市万象花卉田园休闲俱乐部、浙江伊利乳业有限公司
开放景区
诸葛八卦村、六洞山风景名胜区、芝堰古村、游埠古镇景区、天下江南景区、光膜小镇、长乐福地、黄大仙赤松园、新天地生态休闲农场
开放景区
横店影视城景区、中国木雕文化博览城、花园村景区、东阳木雕小镇、八里湾景区
关闭景区
横店华夏文化园、横店明清民居博览城
开放景区
中国国际商贸城购物旅游区、绿色动力小镇、丝路金融小镇、光源科技小镇、义乌缸窑景区
开放景区
方岩风景区、永康大陈景区、盘龙谷生态旅游区、永康国际会展中心、绿地生态园、虎踞峡景区、塘里景区、舟山古民居景区、雅吕景区、象珠古镇景区
关闭景区
西溪影视基地
开放景区
仙华山风景名胜区、神丽峡景区、嵩溪古村、3D罗源景区、冷坞花谷景区、诗人小镇景区、上山考古遗址景区、红色塘波景区
开放景区
牛头山国家森林公园、大红岩景区、武义璟园、武义温泉小镇、寿仙谷景区、武义俞源景区、骆驼九龙黑茶文化园、坛头村、秘境·梁家山景区
关闭景区
郭洞风景区、十里荷花-江下畲乡景区
开放景区
百杖潭旅游景区、十八涡景区、舞龙峡景区、花溪风景区、水下孔景区、灵江源森林公园、乌石村景区、江南药镇景区、念想双峰景区、湖上村景区、风崖谷景区、舞龙故乡景区、金鸡岩景区、大盘山博物馆





全市博物馆五一期间开放情况


全市非遗馆五一期间开放情况


另:金华市区八咏楼、太平天国侍王府纪念馆、永康考寓也已恢复开放。
(开放情况将根据疫情防控需要动态调整,具体情况以各场馆信息公布为准)
五一假期
浙江婺剧艺术研究院也准备了精彩的节目



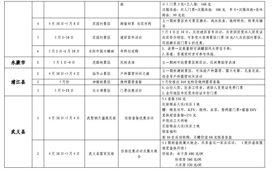
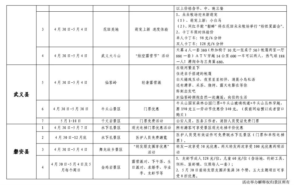
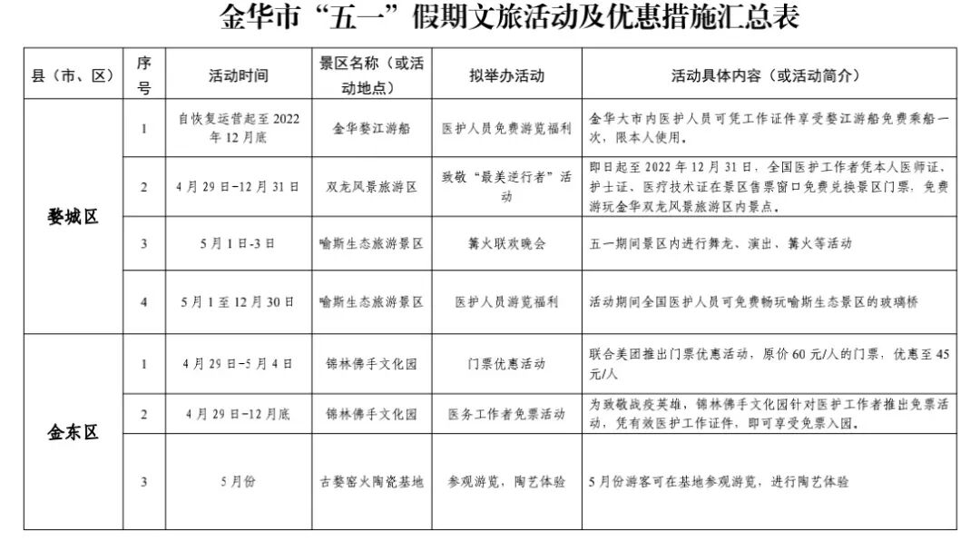
旅游景区也送上了文旅活动及优惠措施






疫情防控不松懈
请广大市民游客
出游期间加强个人防护
健康安全出游
更多资讯请关注金彩云
凡注有"金华新闻网"或电头为"金华新闻网"的稿件,均为金华新闻网独家版权所有,未经许可不得转载或镜像;授权转载必须注明来源为"金华新闻网",并保留"金华新闻网"的电头。