2024-06-16 19:28:01
来源: 金彩云客户端





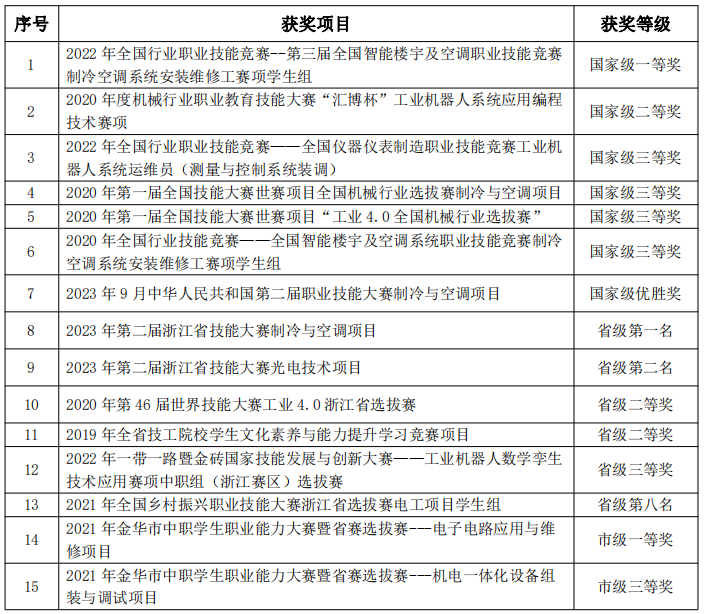
在技能竞赛集训队中,常常可以看见班级同学在勤奋练习,充分发挥了自己的专业技能,通过精湛的操作和扎实的基础,取得优异的成绩。在校期间,该班技能竞赛参与率100%,在市级以上竞赛共获奖15项,预备技师鉴定通过率100%。
该班市级以上竞赛获奖情况汇总表

该班就业情况汇总表




班级的同学们积极投身志愿者服务活动,用实际行动传递着爱心与温暖。他们热心公益,无私奉献。

无论是校园内志愿者活动,还是金华市文明城市创建活动,或是浙江省第十届运动会志愿者活动,都留下了他们忙碌而坚定的身影。

通过这些服务活动,同学们不仅锻炼了自己的能力,更培养了团结协作、乐于助人的精神,成为社会正能量的传播者。






6年时光,有五彩斑斓的黑板报,有炙热无比的同学情,有酣畅淋漓的青春汗水,也有离别时分的不舍之情。在金华市技师学院,这个6月,有一群毕业生将奔赴远方,绽放“金”色光芒。
更多资讯请关注金彩云
凡注有"金华新闻网"或电头为"金华新闻网"的稿件,均为金华新闻网独家版权所有,未经许可不得转载或镜像;授权转载必须注明来源为"金华新闻网",并保留"金华新闻网"的电头。