2026-02-12 06:51:24
来源: 教育之江、人民教育
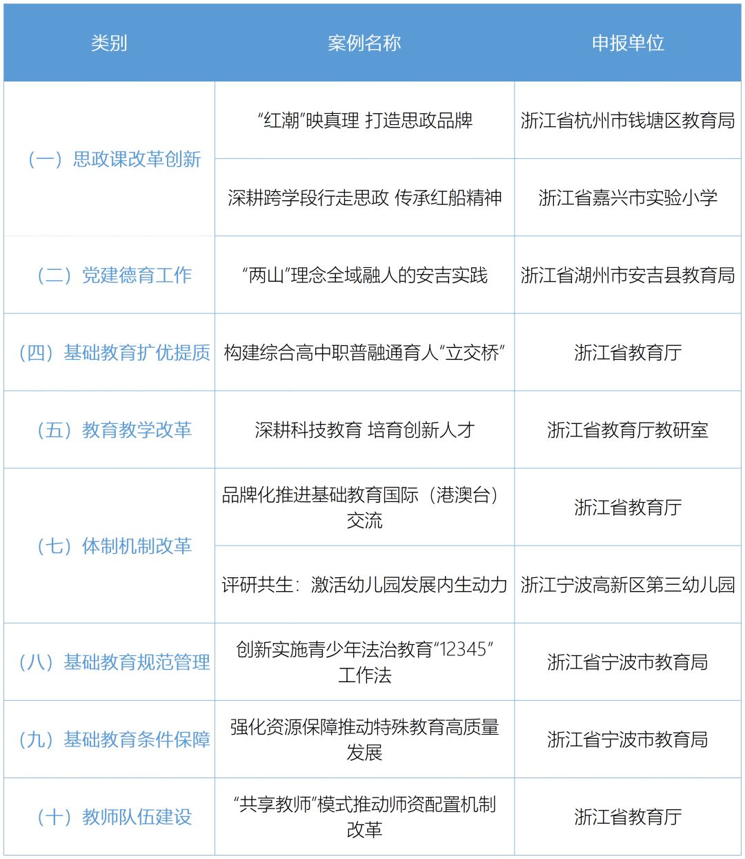
近日,2025年中国基础教育创新案例正式发布。此次评选遴选出十大类别共200个基础教育创新案例,其中区域案例100个、学校案例100个。

浙江10个优秀案例入选
一起来看
↓↓↓

2025年中国基础教育创新案例名单
(浙江省)


入选案例主要呈现以下几方面特点↓↓

更多资讯请关注金彩云
凡注有"金华新闻网"或电头为"金华新闻网"的稿件,均为金华新闻网独家版权所有,未经许可不得转载或镜像;授权转载必须注明来源为"金华新闻网",并保留"金华新闻网"的电头。