2026-03-29 13:36:18
来源: 国家应急科普宣传
《机动车驾驶人疲劳驾驶认定规则》
(GA/T 2372-2026)
新规将于6月1日在全国落地执行

从此告别
“只看驾驶时长”的老办法
驾驶行为+生理状态+生活轨迹
三维立体判定
只要满足任一条件
就算疲劳驾驶
此项规则
覆盖全车型驾驶人
尤其强化了
客运车辆的监管要求
为道路交通事故调查处理
交通违法行为查处
提供了明确的量化依据

疲劳驾驶情形
有下列情形之一的,应认定为疲劳驾驶:
机动车驾驶人连续驾驶机动车超过4小时,且未停车休息或停车休息时间少于20分钟。
客运机动车驾驶人在22:00至次日凌晨6:00连续驾驶超过2小时,且未停车休息或停车休息时间少于20分钟。
客运机动车驾驶人在24小时内累计驾驶时间超过8小时。
(注:客运机动车驾驶人指从事道路旅客运输经营活动的机动车驾驶人。)
对在道路交通事故发生过程中具备避险条件但未及时采取有效避险措施的机动车驾驶人,经调查具有下列情形之一的,可认定为疲劳驾驶:
通过监测设备(包括但不限于视频监控设备、脑电测量设备等)监测到机动车驾驶人驾驶车辆在事故发生前10分钟内出现生理疲劳闭眼或疲劳程度脑电波特征判断数值小于30。

生理疲劳闭眼是指机动车驾驶人因生理疲劳致双眼睑完全闭合,并持续2秒以上的行为。
对机动车驾驶人的询问或讯问结果证实其在精神难以集中、精神恍惚、困倦等状态下仍驾驶车辆。
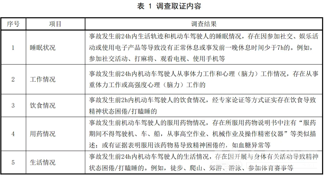
对机动车驾驶人出发前的睡眠状况及工作、饮食、用药、生活等情况进行核查,并证实存在表1所列一项或多项情形。

调查取证内容和方法
驾驶时间调查
通过提取车载终端或监控平台的行驶记录数据、询问或讯问机动车驾驶人、询问证人、调取视频证据卡口监控等方式,确定机动车驾驶人的连续驾驶时间、停车休息时间和累计驾驶时间。
避险情节调查
通过事故现场勘查、模拟实验、数据推算等调查方法,判断事故车辆在事故发生前是否具备避险条件,机动车驾驶人是否及时采取避险措施,并分析其采取避险措施的合理性和有效性。
生理状态调查
针对配备或穿戴有关生理状态监测设备的机动车驾驶人,可以调取其驾驶期间使用的监测设备(包括但不限于视频监控设备、脑电测量设备等)记录数据,通过分析车载终端或监控平台记录的图片、视频文件等,确定其是否处于过度疲劳状态驾驶车辆。
精神状态调查
在询问或讯问中主动提问“驾驶车辆途中直至发生事故时你的精神状态如何”“驾驶车辆途中直至发生事故时你是否曾感到疲惫困倦或打瞌睡”“你在驾驶车辆过程中身体疲倦或打瞌睡的状态持续了多长时间,什么时间开始、什么时间结束”等问题进行取证,根据机动车驾驶人的回答确定其是否处于疲惫困倦或打瞌睡状态下驾驶车辆。
睡眠状况及工作、饮食、用药、生活等情况调查
通过以下方式确定表1中有关机动车驾驶人调查项目的结果。单项调查内容时间跨度一般为事故发生前24小时内,必要时可追溯至48小时内。
睡眠状况调查。通过询问机动车驾驶人、同行人员、同住人员或者其他知情人,调取机动车驾驶人24小时内手机流量使用情况,判断机动车驾驶人作息规律和事故发生前24小时内的睡眠时长。
工作情况调查。通过询问机动车驾驶人、工友同事、同住人员或者其他知情人,调取机动车驾驶人24小时内工作记录或视频监控等,确定机动车驾驶人的工作情况。
饮食情况调查。通过询问机动车驾驶人、同行人员或者其他知情人,调取机动车驾驶人用餐地点监控视频等,确定机动车驾驶人的饮食情况。
用药情况调查。通过询问机动车驾驶人、同行人员、同住人员或者其他知情人,调取就医购药记录、住院治疗病历、用餐视频及记录,现场勘查提取物品、个人遗留物品等方式,确定机动车驾驶人用药情况。
生活情况调查。通过询问机动车驾驶人、同行人员或者其他知情人,调取机动车驾驶人购票记录、赛事报名记录、参加活动签到表,景区出入口及周边、体育场馆监控视频等方式,确定机动车驾驶人的生活情况。
其他要求
事故调查过程中应注意排除或区分酒驾、毒驾、分心驾驶等其他违法行为。根据酒检、毒检结果排除酒醉驾、毒驾等违法行为;根据事发时手机、车载视频使用情况,车内监控录像、车内乘客证言等排除分心驾驶违法行为。
新规的实施,标志着疲劳驾驶监管进入“精准化、全维度”时代。
对驾驶人而言,合规驾驶不仅是规避处罚的前提,更是保障自身及他人生命财产安全的核心;
对交通管理部门而言,明确的认定标准与取证方式,能更高效地打击疲劳驾驶违法行为,筑牢道路交通安全防线。
呼吁全体驾驶人
严格遵守交规
养成规范驾驶习惯
拒绝疲劳驾驶
守护出行平安
转发提醒
身边的朋友
更多资讯请关注金彩云
凡注有"金华新闻网"或电头为"金华新闻网"的稿件,均为金华新闻网独家版权所有,未经许可不得转载或镜像;授权转载必须注明来源为"金华新闻网",并保留"金华新闻网"的电头。